今年会jinnian官网
Toggle navigation
学院概况
学院简介
专业介绍
师资队伍
市场营销系
物流管理系
工商管理系
人力资源管理系
党建思政
教学科研
课程思政
招生就业
团学风采
团学动态
心灵驿站
资料下载
返回学校首页
通知公告
0591-88020260
资料下载
more+
今年会jinnian官网二级单位网站新闻刊...
今年会jinnian官网教职工出差审批单
今年会jinnian官网报销申请单
今年会jinnian官网教职工请假申请表
今年会jinnian官网科研报销表格
当前位置:
首页
/
通知公告
/ 正文
通知公告
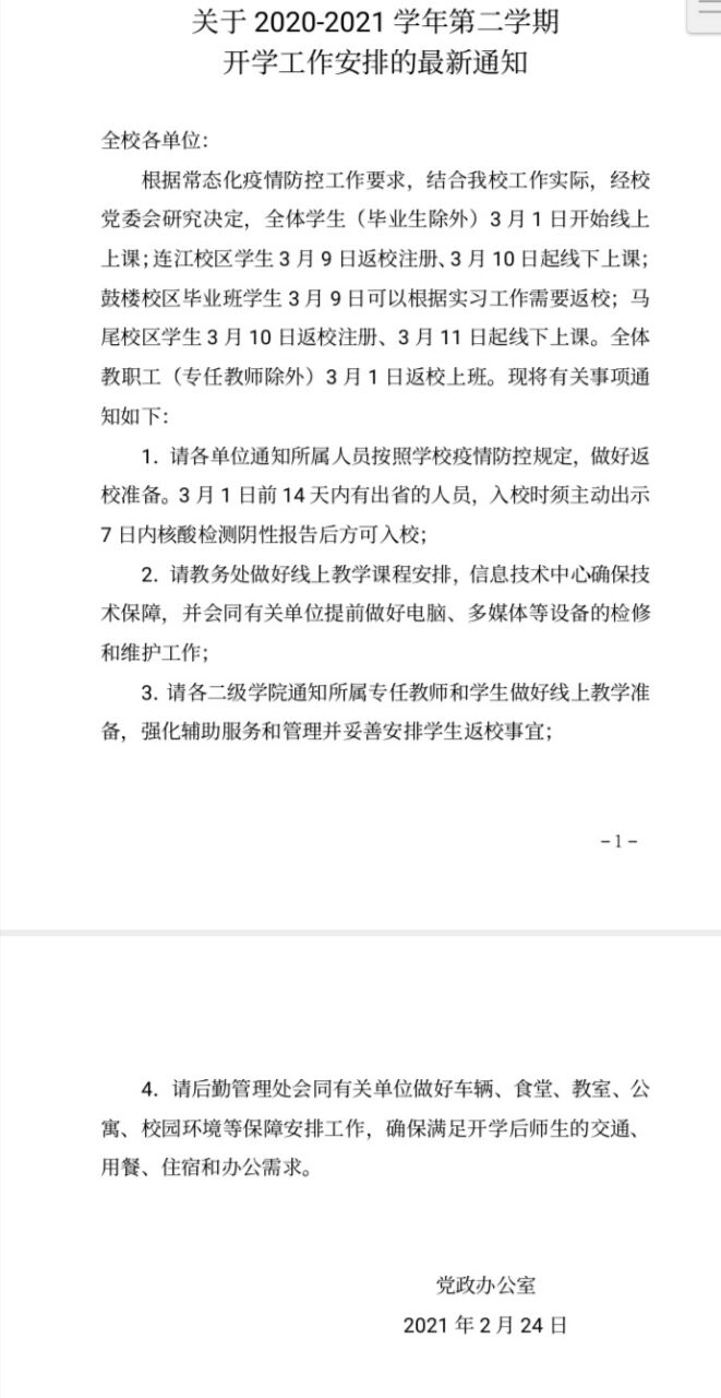
关于2020-2021学年第二学期 开学工作安排的最新通知
来源: 发布时间:2021/02/24 13:34:09 浏览人数: 人
上一篇:
今年会jinnian官网关于2021年清明节放假的通知
下一篇:
党政办公室关于期末放假的补充通知